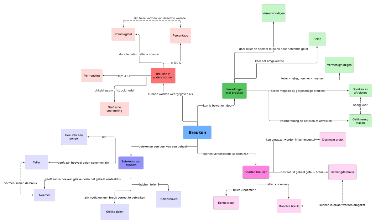
Ik heb het concept breuken gekozen. Hieronder staan de sleutelconcepten die ik heb verwerkt in mijn conceptmap.
De map laat zien hoe de verschillende onderdelen van breuken zoals teller, noemer, soorten breuken en bewerkingen met elkaar samenhangen.

Didactische inzet in de wiskundeles:
Aan het begin van het hoofdstuk Breuken toon ik een deels ingevulde versie van de conceptmap. Leerlingen bespreken in tweetallen welke begrippen ze al herkennen en vullen samen aan wat ze denken dat erbij hoort. Zo zie ik meteen wat ze al weten over Breuken. Tijdens uitleg over bijvoorbeeld optellen van breuken wordt de conceptmap regelmatig teruggehaald. Leerlingen kunnen zo de nieuwe kennis koppelen aan de bestaande begrippen, zoals gelijknamig maken. Ik vul samen met de klas nieuwe takken in (bijvoorbeeld “breuken → kun je optellen → als ze gelijknamig zijn”).
Leerlingen maken zelf een eigen conceptmap van het onderwerp Breuken op papier. Ze moeten laten zien hoe de begrippen met elkaar verbonden zijn. Dit kan dienen als herhaling of voorbereiding op een toets. De map helpt het begripsmatig leren: leerlingen zien niet alleen losse regels, maar ook de samenhang tussen de onderdelen van breuken. De conceptmap werkt dus als gereedschap én als leermiddel. Als gereedschap helpt het mij als docent om de structuur van het onderwerp duidelijk te maken en om de leerdoelen overzichtelijk te houden. Als leermiddel helpt het leerlingen om verbanden te leggen, voorkennis te activeren en nieuwe kennis toe te passen.